These are the Controller Chassis circuit diagrams:

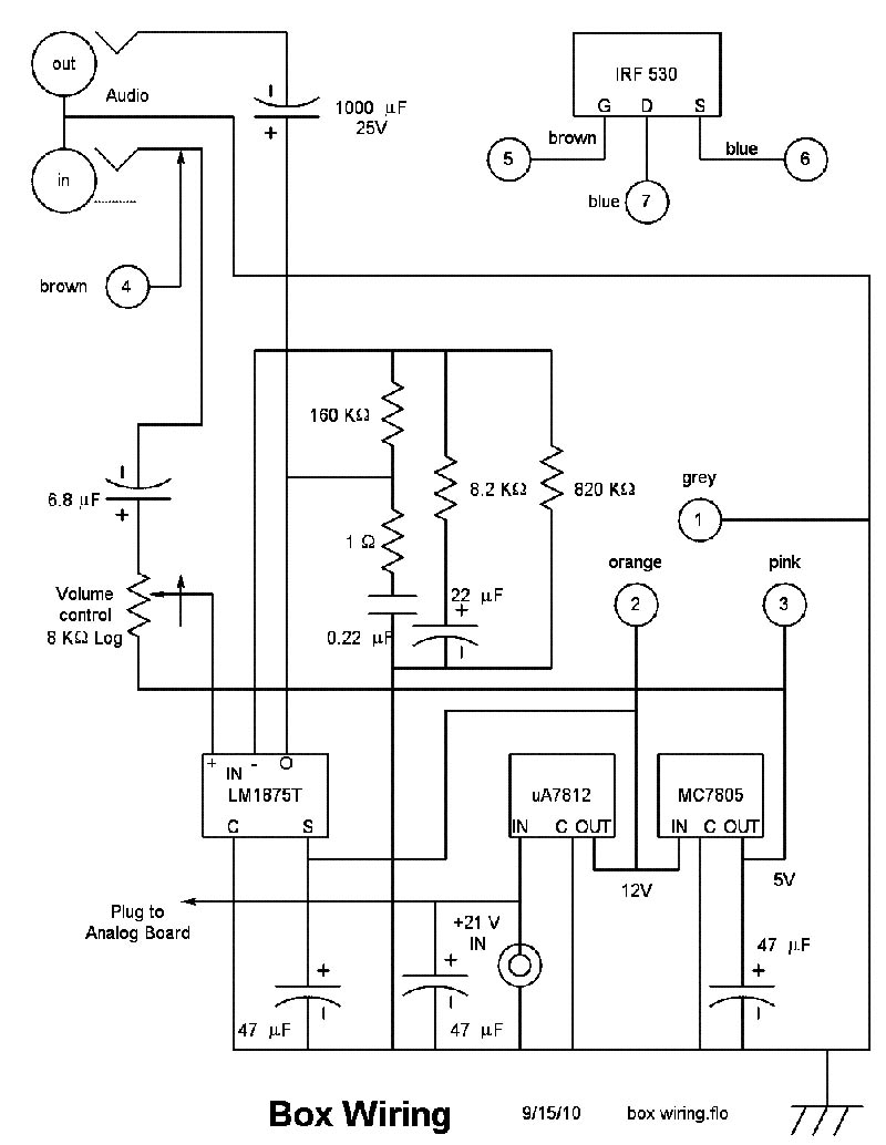
This is the chassis wiring.

Chassis
This is the Speaker amplifier:

LS Amp
These are some utility circuits:

Rear Panel
This is the control circuit

Front