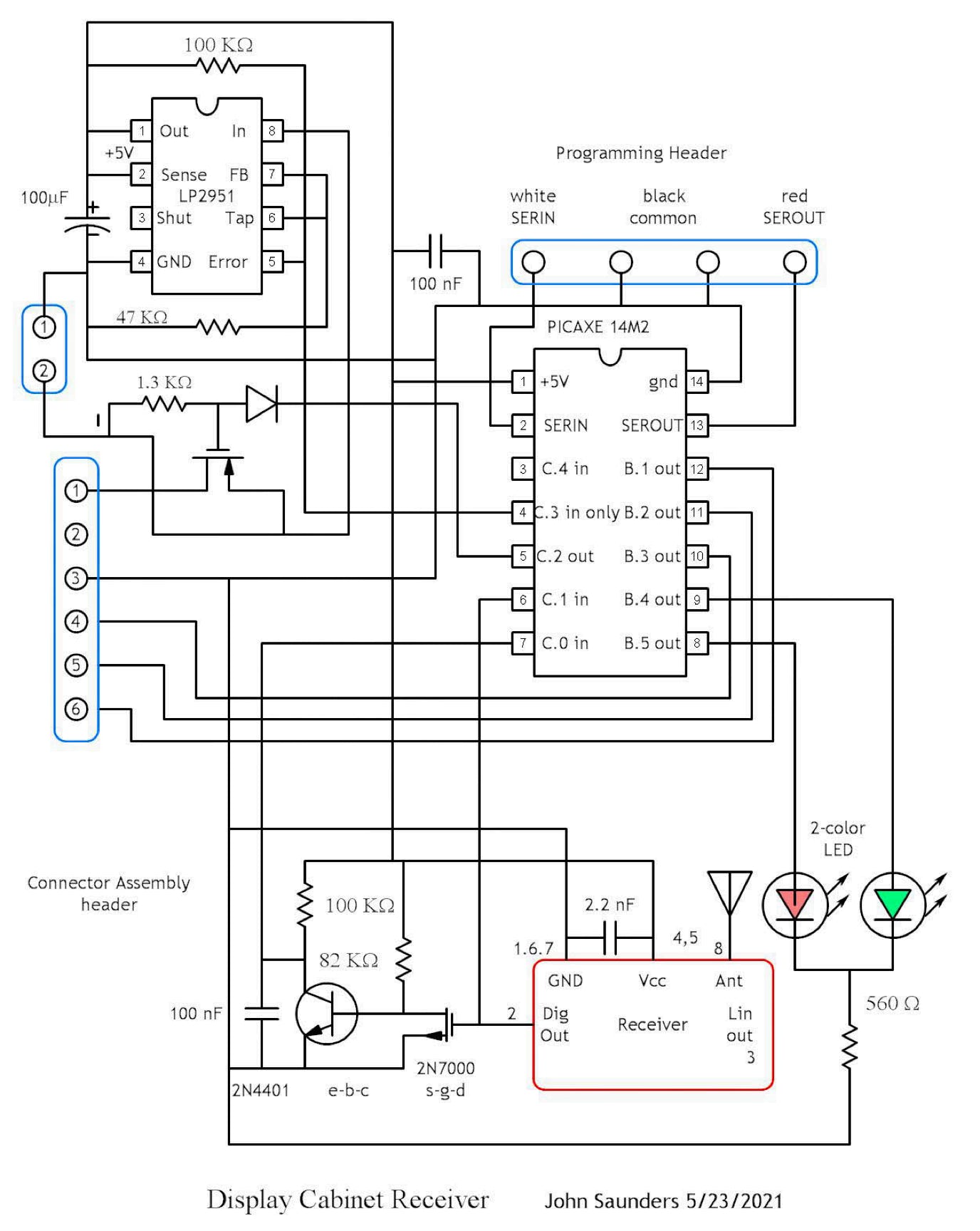
Display Cabinet Receiver

This receiver controls  a variety of ornaments on a display case plus a lamp hanging from the ceiling.

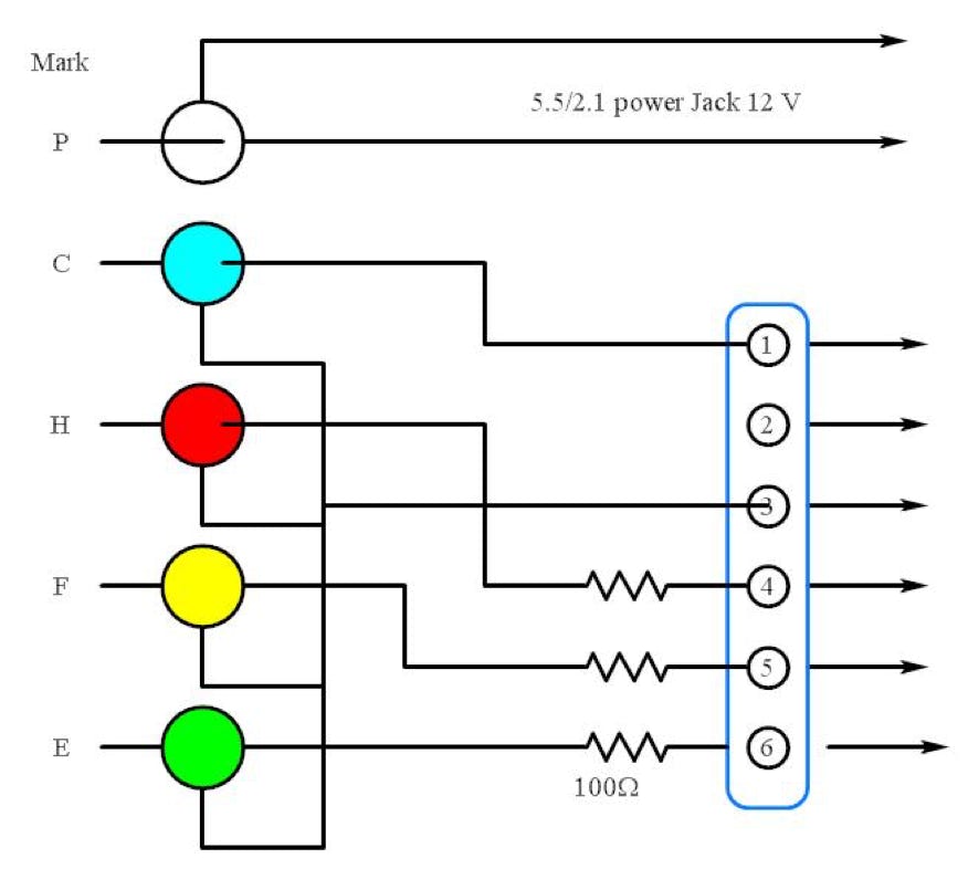
It has 4 outputs. Three are 5V to solid-state relays, and one is 12V for the hanging lamp because its solid-state relay failed and was replaced by a mechanical one. The receiver is housed in a trough on the back of the display cabinet, together with a distribution panel for the non-powered ornaments and two boxes with split duplex outlets and relays.  The distribution panel also includes a mechanical relay and a driver.

Den System Diagram

330 MHz Receiver

Receiver Harness

Circuit

Display Cabinet Receiver Picaxe Program

Declarations

#rem  LR_Receiver.bas This is the receiver in the clear case in the display cabinet.

It has four Coax 5.5x2.1 jack outputs 

Use the 12 V power supply

10/30/2016 New off codes 5/24/2021 Added Eggs channel

8/30/2022 Restored normal polarity for C mark and use hanging lamp codes "I", "C"

#endrem


#picaxe 14M2


'Output Ports

symbol Eggs_Jack      = B.1        'Most ornaments E mark

symbol Flashing_Jack     = B.2        'Individula turntables F mark

symbol Houses_Jack        = B.3        'Mission Models H mark

symbol Circle_Jack    = C.2        'Hanging lamp C mark

symbol Green_LED       = B.4

symbol Red_LED         = B.5


'Input ports

symbol Rcvr_In     = C.1

symbol Reg_Error   = pinC.3


'Variables

symbol Lamp_on     = bit0

symbol Rcvr_Val     = b1

symbol Sec_Count  = w5



'Constants

symbol Time_out    = 7200


  

Int and Main

init:

SETFREQ m8

LOW Green_LED

LOW Red_LED

LOW Eggs_Jack

LOW Flashing_Jack

LOW Houses_Jack

LOW Circle_Jack

LET sec_count = 0

LET lamp_on   = 0

SETINT %00000001,%00000001    'Interrupt when C,0 high


main:

Pause 1960

IF Reg_Error = 0 THEN        'Goes low if +5V droops 75 mv 

    LOW Houses_Jack

    LOW Eggs_Jack

    LOW Flashing_Jack

    HIGH Circle_Jack

    HIGH Red_LED

    LET Lamp_on = 0

    LET Sec_Count = 0

ENDIF

IF Lamp_On = 1 THEN

    INC Sec_Count

    IF Sec_Count = Time_out THEN

        LOW Houses_Jack

        LOW Eggs_Jack

        LOW Flashing_Jack

        HIGH Circle_Jack

        HIGH Red_LED

        LET Lamp_on = 0

        LET Sec_Count = 0

    ENDIF

ENDIF     

GOTO main

Interupt

Interrupt:

'DO WHILE Rcvr_Int = 1    'Interrupt is triggered by a 20 ms burst which exceeds intergator threshold

'LOOP

PAUSE 10                'There is a 10 ms gap before the code to allow the serin to execute

LET Rcvr_Val = "Z"

SERIN [100,NoAscii],Rcvr_In,N2400_8,("14L1776"),Rcvr_Val

SETFREQ m8

IF Rcvr_Val = "Y" THEN            'Individual turntables on

    HIGH Green_LED

    HIGH Flashing_Jack

    LET Lamp_on = 1

ELSEIF Rcvr_Val = "M" THEN        'Missions on

    HIGH Green_LED

    HIGH Houses_Jack    

    LET Lamp_on = 1

ELSEIF Rcvr_Val = "I" THEN        'Hanging Lamp on

    HIGH Green_LED

    HIGH Circle_Jack 

    LET Lamp_on = 1

ELSEIF Rcvr_Val = "d" THEN        'Ornaments on

    HIGH Green_LED

    HIGH Eggs_Jack 

    LET Lamp_on = 1

ELSEIF Rcvr_Val = "W" THEN        'Individual turntables off

    HIGH Green_LED

    LOW Flashing_Jack

    LET Lamp_on = 0

    LET Sec_Count = 0

ELSEIF Rcvr_Val = "g" THEN        'Missions off

    HIGH Green_LED

    LOW Houses_Jack

    LET Lamp_on = 0

    LET Sec_Count = 0

ELSEIF Rcvr_Val = "C" THEN        'Hanging Lamp off

    HIGH Green_LED

    LOW Circle_Jack

    LET Lamp_on = 0

    LET Sec_Count = 0

ELSEIF Rcvr_Val = "9" THEN        'Ornaments off

    HIGH Green_LED

    LOW Eggs_Jack

    LET Lamp_on = 0

    LET Sec_Count = 0            

ELSE

    HIGH Red_LED

    'SERTXD ("Received = ",Rcvr_in,13,10)

ENDIF

PAUSE 300

GOTO End_Interrupt

NoAscii:

HIGH Red_LED

'SERTXD ("Incorrect code",13,10)

PAUSE 300

End_Interrupt:

LOW Red_LED

LOW Green_LED

SETINT %00000001,%00000001    'Interrupt when C.0 high

RETURN